PER GLI ADDETTI AI LAVORI

Nella mia esperienza non ho mai trovato una ricetta già pronta da usare in classe!

La cosa in assoluto più difficile è proprio quella di far percepire l'apprendimento come un processo dinamico, far vedere le connessioni e le relazioni, la dinamicità del sapere, soprattutto in una società come la nostra.

JEROME LISS: APPRENDIMENTO, ATTIVITà E CREATIVITà

Uno degli aspetti più difficili da gestire nell’apprendimento è la ripetitività della vita quotidiana unita ad una scarsa gratificazione sia per gli studenti che per i docenti.
Una proposta consiste nel cambiare la dinamica docentistudenti dall’attuale divisione/contrapposizione ad una logica di gruppo di apprendimento dove docenti e studenti lavorano insieme pur nella differenza di ruoli.
Questo passaggio implica una esplicita assunzione di responsabilitàanche da parte degli studenti e la partecipazione attiva alle scelte del gruppo. In questo ambito è possibile lavorareper scoprire la creatività dei singoli componenti del gruppo di apprendimento conseguendo significativi risultati.

Jerome Liss, l’ideatore del Metodo Biosistemico, ha proposto un metodo veramente innovativo presentato nel volume L’apprendimento attivo (Liss, J. - Armando Editore, Roma, 2000).

Apprendimento attivoPratica nella teoria e teoria nella pratica” è la chiave di volta che rende il metodo di Liss una vera rivoluzione. Infatti gli elementi di successo sono la combinazione dell’aspetto conoscitivo, imparare a pensare con efficacia, con i comportamenti costruttivi che rispettino il singolo individuo pur nella relazione con il gruppo. Questo significa insegnare/imparare a pensare con efficacia e formare i cittadini del futuro consapevoli e responsabili.
La qualità di un pensiero è sostenuta da modelli epistemologici e l’efficacia garantita da regole comunicative.
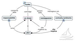
L’apprendimento attivo è il risultato dell’integrazione sistemica di principi, modelli epistemologici, metodo e tecniche specifiche, come evidenziato nella mappa qui accanto (un click per aprirla; le icone sono i collegamenti alle altre mappe).

GIOVANNI BARBIERI: ETICA E APPRENDIMENTO

Altri spunti di riflessione e buone pratiche sono contenute nella “Teoria della comunicazione creativa” di Giovanni Barbieri dove si sviluppa particolare attenzione alla dimensione etica dell’apprendimento concretizzato nella partecipazione e nelle scelte responsabili degli studenti e dei docenti.

La "Teoria della comunicazione creativa" lega la creatività alla percezione sistemica anziché lineare.
Guardare il mondo senza pregiudizi produce un salto qualitativo delle funzioni mentali e consente di cogliere la relazione fluida e dinamica che esiste fra i vari aspetti della realtà.
  • Imparare a vedere il mondo con occhi diversi
  • Riuscire a sviluppare e rendere coscienti le proprie motivazioni iniziali
  • Scoprire e riconoscere la positività negli altri
  • Migliorare la capacità di comunicazione mediando le conflittualità
  • Alimentare una collaborazione spontanea senza lasciarla naufragare nell'individualismo
  • La dimensione creativa della singola persona può entrare in sintonia con altre e, nell'ambito del gruppo, continuare ad essere alimentata producendo nuove energie

LE MAPPE DI PERCORSO DELLA TEORIA DELLA COMUNICAZIONE CREATIVA

scelta responsabilità ambiente
 
VADEMECUM - BIBLIOGRAFIA - CHI SONO - ©2014 by Elena Franchi, tutti i diritti sui testi e le immagini sono riservati.